2024年11月27日,第十二屆藥典委員會執行委員會全體會議在京召開,審議通過2025年版《中華人民共和國藥典(草案)》,部署推進新版藥典頒布實施工作。
2025年版中國藥典發布在即,那么涉及到微生物檢測技術及相關方法有哪些新變化呢?
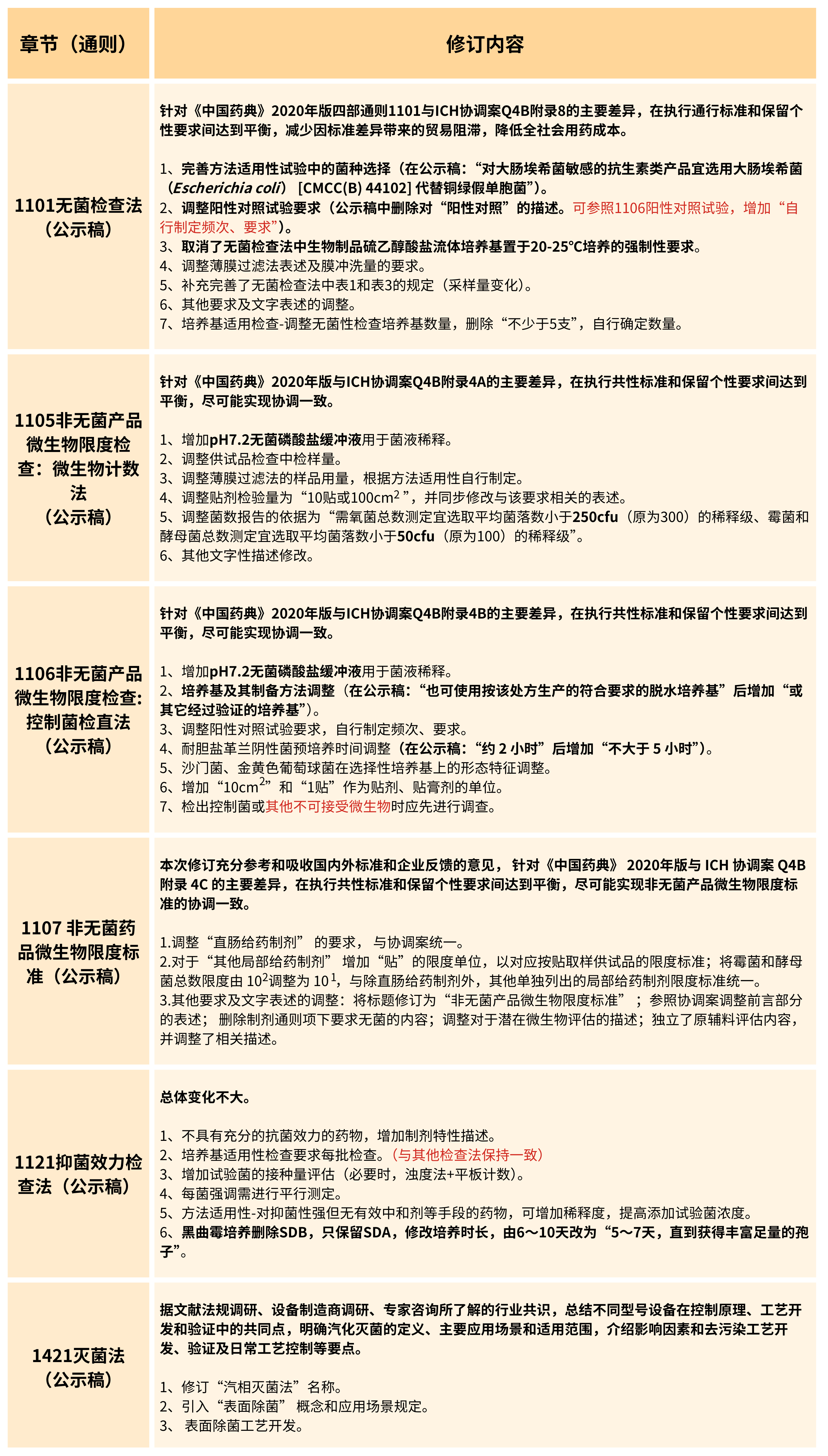
一、微生物檢測技術相關方法修訂內容
微生物檢測方法流程無大變化,總體框架未進行大幅度調整,修訂重點在于與國際先進標準的協調統一。

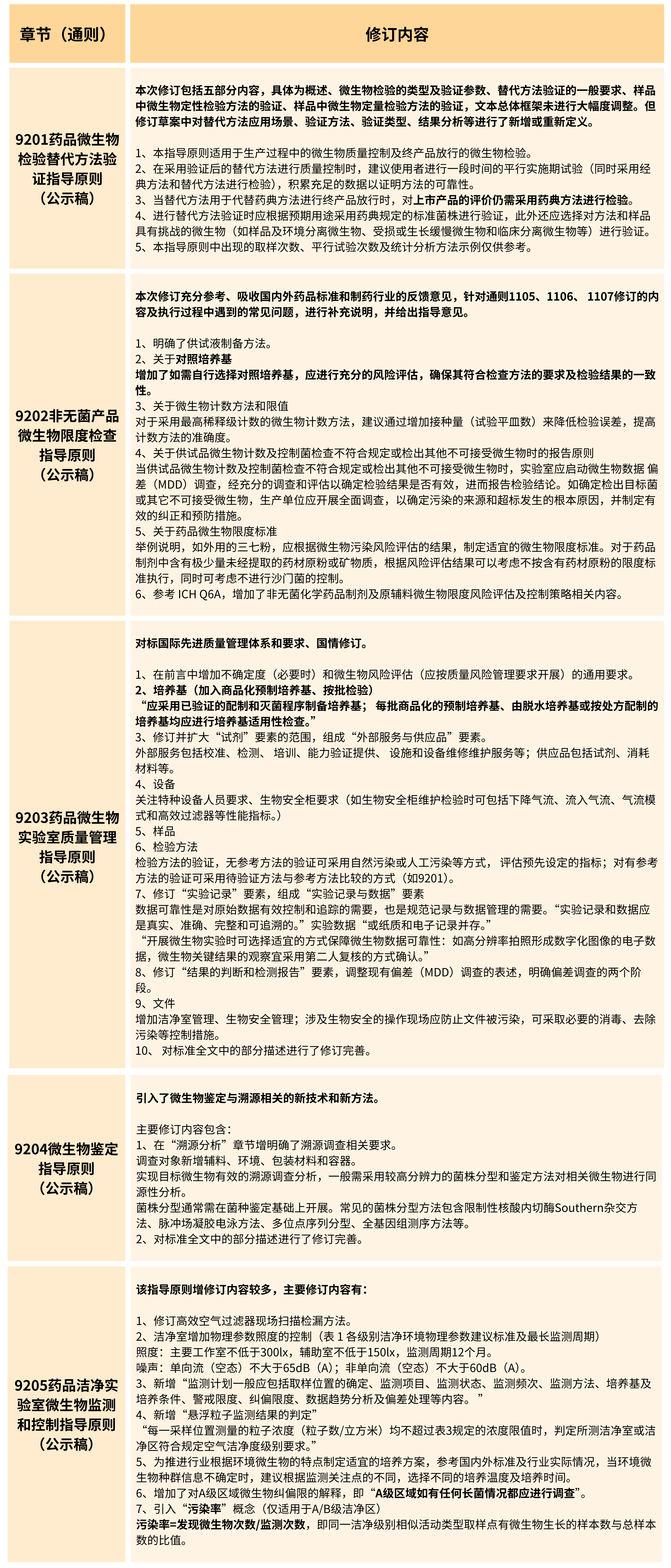
二、微生物指導原則相關章節修訂內容
???
新藥典微生物指導原則充分借鑒國內外法規標準和監管經驗,以完善藥品微生物目前現有的指導原則。

參考資料:
1、《中國藥典》(2025年版)編制大綱
2、《中華人民共和國藥典》(2020年版)?四部
3、第十二屆藥典委員會執行委員會全體會議召開審議通過2025年版《中國藥典(草案)》—國家藥品監督管理局網
4、《中國藥典》(2025年版)公示稿